NICEPAY API
...
Payment - API Checkout
QRIS - API Checkout
17 min
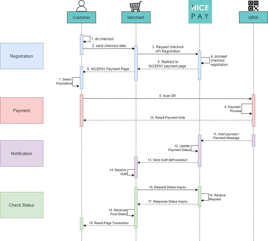
about qris api checkout this {{api}} uses by {{merchant}} to requests a {{payment}} to {{the}} {{nicepay}} for {{qris}} {{payment}} method using {{checkoutproduct}} {{api}} process flow qris process flow steps description the {{customer}} does {{checkout}} the {{customer}} sends data checkout to {{merchant}} the {{merchant}} sends request checkout using {{api}} registration to {{nicepay}} {{nicepay}} does {{checkout}} registration {{process}} {{nicepay}} redirects {{merchant}} to {{nicepay}} {{payment}} {{page}} {{merchant}} displays {{nicepay}} {{page}} to {{the}} {{customer}} the {{customer}} chooses {{paymethod}} the {{customer}} scan qr and send {{the}} {{process}} result to {{qris}} {{partner}} {{qris}} {{partner}} does {{payment}} {{process}} {{qris}} {{partner}} sends {{payment}} note {{transaction}} result to {{the}} {{customer}} {{qris}} {{partner}} sends {{notification}} or {{payment}} message to {{nicepay}} {{nicepay}} updates {{payment}} {{status}} {{nicepay}} sends dbprocessurl {{notification}} to {{merchant}} {{merchant}} receives {{notification}} {{merchant}} request {{status}} inquiry to {{nicepay}} {{nicepay}} receives {{the}} request {{nicepay}} sends {{status}} inquiry response to {{merchant}} {{merchant}} receives final {{status}} {{merchant}} sends result {{page}} {{transaction}} to {{the}} {{customer}} before making an {{api}} calls for docid\ edzoz4vkv 1afv7hzbq5y , execute {{the}} transaction registration first nicepay secure payment page secure payment page the image above is a sample of {{checkout}} {{payment}} procedures with {{the}} {{qris}} method using {{the}} {{nicepay}} secure {{paymentproduct}} page the {{customer}} can't go back to {{the}} secure {{paymentproduct}} {{page}} after choosing {{the}} {{qris}} {{paymethod}} because {{the}} qr code {{transaction}} has already been generated successfully and is ongoing if {{the}} {{paymethod}} needs to be changed, {{the}} {{merchant}} must re create {{the}} {{transaction}} starting from {{the}} initial {{transaction}} qris secure payment page after choosing {{the}} {{qris}} method, {{the}} qr code will appear on {{the}} next {{page}} the {{customer}} can scan {{the}} code directly by following {{the}} docid\ m3usaoojr3czlr0uufiwb or download {{the}} image firsthand through {{the}} download qr image {{button}} success secure payment page if {{the}} qr code hasn't been used on {{the}} {{transaction}} but has already expired, {{the}} {{customer}} must repeat {{the}} generated qr code {{process}} by returning to {{the}} {{checkout}} {{page}} first api checkout transaction payment api url /nicepay/redirect/v2/payment request method redirect get header content type application/form urlencoded request parameter for qris api checkout (callbackurl) the following are request parameter lists for {{qris}} {{paymentproduct}} {{api}} on {{checkoutproduct}} {{api}} parameter tipe ukuran deskripsi contoh / catatan paymenturl required required url 14 {{paymentproduct}} url https //www nicepay co id/nicepay/redirect/v2/payment txid required required an 30 transaction id ionpaytest00202103191252519205 response parameter for qris api checkout (callbackurl) parameter tipe ukuran deskripsi contoh / catatan resultcd n 4 docid 2r5sr3xvppu1eju1nitg 0000 resultmsg an 255 result message docid 4 fpewlvczfhcvygxwck9 success txid an 30 transaction id (key from {{nicepay}} ) testtest0300202008070951284276 when success referenceno ans 40 order number ord20200807090809 when success amount n 12 transaction amount 1000 when success transdt n 8 registration date ( yyyymmdd ) 20200808 when success transtm n 6 registration time ( hh24miss ) 120000 when success description an 100 transaction description this is testing transaction when success authno n 10 approval number 1234567890 when success – only cc (additional) recurringtoken an 255 recurring token 5b949971aea6d468bebef20fec7b067abde88e52a4520925cd28dfa840ce5abc when success – only cc (additional) cardno ans 20 card number with masking 420192 2327 when success – only cc acqubankcd a docid\ qbeq29lj53z vbvxtvb7l bmri when success – only cc issubankcd a docid\ qbeq29lj53z vbvxtvb7l othr when success – only cc vat n 12 {{vat}} number 0 when success , cc fee n 12 service fee 0 when success , cc notaxamt n 12 tax free amount 0 when success , cc bankcd a 4 docid\ qbeq29lj53z vbvxtvb7l bmri mitracd a 4 docid 0upx1lyg1o2f4biu3ssp ovoe when success {{directdebit}} , {{ewallet}} , {{payloan}} bankvacctno n 20 va number 447770956314286 when success – va payno n 20 {{paymentproduct}} number 9041071059504308 when success – cvs currency a 3 currency idr when success – {{ewallet}} , {{payloan}} goodsnm an 100 goods name testing transaction {{nicepay}} when success – {{ewallet}} , {{payloan}} billingnm a 100 billing name ionpay network testing when success – {{ewallet}} , {{payloan}} paymethod n 2 docid\ ek 0djw7nuhytcda4sa3p 03 when success – {{ewallet}} , {{payloan}} note the response {{parameter}} will be sent through callbackurl with content type application/json and method post parameter sample parameter for qris api checkout (callbackurl) on {{the}} {{payment}} in {{checkoutproduct}} , {{the}} response from {{the}} request that gets hit is {{the}} callback url request parameter curl curl x get "https //www merchant com/callbackurl?cctranstype=1\&fee=0\&txid=ionpaytest00202212201540174369\&amt=1000\¬axamt=0\&cardno=46161111 1111\&issubankcd=bmri\&matchcl=1\&preauthtoken=null\&cardexpyymm=2603\&acqubanknm=mandiri\&paymethod=01\¤cy=idr\&instmntmon=1\&cc trans type=1\&issubanknm=mandiri\&merchanttoken=dc1dd9e57ff6c4db341654ae31e623cab4d4d8057b2d0b58bef43ccb0da3b494\&goodsnm=goods+for+testing+credit+card\&referenceno=ordno20221220151243\&authno=174300\&transtm=154017\&cpguaranteeablestatus=null\&recurringtoken=null\&vat=0\&instmnttype=1\&billingnm=john+doe\&acqubankcd=bmri\&transdt=20221220\&status=0" callback parameter response callback resultcd=0000 resultmsg=success txid=ionpaytest00202212211103524783 referenceno=orderku345 paymethod=09 amt=12000 billingnm=john+doe authno=150367 cardno=62210082 0590 acqubankcd=artj issubankcd=artj acqubanknm=artajasa issubanknm=artajasa callback handling api checkout transaction payment when your callback already received callbackurl , we recommended {{the}} {{merchant}} to do {{the}} {{status}} verification using {{the}} docid 7thqvphz6emwezw5 d4an callback handling is very important to minimize {{the}} fraud act, we highly recommend {{the}} {{merchant}} to do {{the}} verification using callback parameter url callback https //merchant com/callback nicepay?resultcd=0000\&resultmsg=success\&txid=ionpaytest00202212211103524783\&referenceno=orderku345\&paymethod=09\&amt=12000\&billingnm=john+doe\&authno=150367\&cardno=62210082 0590\&acqubankcd=artj\&issubankcd=artj\&acqubanknm=artajasa\&issubanknm=artajasa response callback resultcd=0000 resultmsg=success txid=ionpaytest00202212211103524783 referenceno=orderku345 paymethod=09 amt=12000 billingnm=john+doe authno=150367 cardno=62210082 0590 acqubankcd=artj issubankcd=artj acqubanknm=artajasa issubanknm=artajasa